Skip to main content
Skip to main content
Polkadot logo

Kusama y Polkadot ahora premian a los curadores que ayudan a escalar las funciones de los consejos: ¡Únete a la fuerza que mueve a la comunidad hacia adelante!

Kusama y Polkadot ahora premian a los curadores que ayudan a escalar las funciones de los consejos: ¡Únete a la fuerza que mueve a la comunidad hacia adelante!

By Polkadot EspañolOctober 22, 2020

Por Raúl Romanutti, miembro del consejo y director de proyectos de Parity Technologies


La nueva extensión de la recompensa en ambas redes permite a los curadores asignar de forma autónoma fondos a proyectos que aporten valor. Con todo lo que está sucediendo en la cadena, esta es una manera eficiente de administrar los fondos del Tesoro, impulsando el ecosistema de Polkadot y dando más autonomía a los curadores de su desarrollo. La nueva extensión funciona como un mecanismo de presupuesto con el objetivo de ayudar a los Consejos a escalar sus tareas.

Mecanismos actuales

En los primeros días de Kusama y Polkadot, los fondos del Tesoro se utilizaban de manera ineficiente: principalmente debido a la necesidad de mecanismos off-chain para diseñar y planificar las propuestas del Tesoro, pero también debido a la dificultad de coordinar rápidamente las actividades del Consejo para mantener en movimiento ambos fondos del Tesoro. Esto está cambiando ahora a través de nuevos mecanismos de gasto.

Originalmente previstos en la red de Kusama, ambos Consejos han buscado durante mucho tiempo nuevas formas de ampliar sus actividades y financiar nuevos proyectos que aporten un valor añadido a la comunidad. El diseño original pretendía dos formas de gastar los fondos del Tesoro:

Dando propinas: Las propinas pueden ser sugeridas por cualquiera que tenga KSM o DOT (los tokens nativos de las redes) y son avaladas por los miembros del Consejo. Las propinas no tienen un valor fijo: El valor final se decide en base a la mediana de todas las propinas emitidas por los consejeros. Hemos utilizado este mecanismo para recompensar el trabajo de los miembros de la comunidad que desarrollaron algo valioso o creativo, ayudaron en la educación traduciendo recursos, apoyaron los esfuerzos de evangelización en redes sociales o incluso produjeron cerámicas de marca! Para más información, por favor mira nuestra Wiki.

Propuestas de gasto: El Tesoro también se utiliza para financiar las propuestas de gastos presentadas por los miembros de la comunidad. Éstas deben ser aprobadas por el Consejo y tienen como objetivo desarrollar ideas que den tracción a la red, mantener el despliegue de la infraestructura, las operaciones de seguridad y las actividades de marketing, entre otras. Conoce más sobre algunos de los proyectos que se construyen con fondos de la Tesorería de Kusama y sobre los primeros equipos que se construyen con el apoyo de la Tesorería de Polkadot.

El debate sobre la necesidad de nuevos mecanismos para mantener activo el Tesoro vino de la propia comunidad de Kusama: la sensación general fue que hay límites prácticos a las capacidades de curación de los miembros del Consejo: Si bien es cierto que los consejeros individuales pueden tener la experiencia necesaria para hacer una evaluación adecuada de las actividades descritas en las propuestas del Tesoro, es poco probable que ese sea el caso de la mayoría de los miembros. Una conversación abierta sobre este tema dio lugar a una propuesta de ampliar la paleta del Tesoro, asignando fondos para proyectos que los titulares de fichas consideran importantes.

Nuevos horizontes

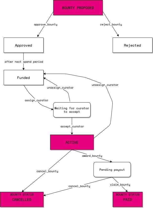
Uno de los nuevos mecanismos propuestos es un mecanismo de recompensa del Tesoro (originalmente descrito aquí) que tiene como objetivo evitar uno de los factores de estancamiento de los gastos del tesoro: la curación del proyecto. Esto se logra delegando la actividad de curaduría de las propuestas de gasto a un experto llamado curador. Este mecanismo se ha añadido ahora a la paleta del tesoro y está listo para ser utilizado por los holders de KSM y DOT.

Un gasto de recompensa incluye un proponente, una recompensa, una descripción y un curador. Los curadores son seleccionados por el Consejo después de que la propuesta de recompensa es aprobada y financiada. Los curadores pueden definirse como direcciones con agencia sobre una porción del Tesoro, con el objetivo de arreglar un fallo, vulnerabilidad, o monitorear un conjunto de tareas relacionadas con un tema específico.

En este sentido, introducimos un mecanismo de aprobación en dos etapas. Primero, el Consejo aprueba la asignación de la recompensa. Segundo, el organismo decide que un curador asuma la responsabilidad de la asignación: una vez que el curador acepta el cargo, hace un depósito. El depósito puede utilizarse para castigarlos si actúan con malicia, pero si tienen éxito en su tarea de conseguir que alguien complete el trabajo de recompensa, recibirán su depósito junto con parte de la recompensa como recompensa.

Una vez que la propuesta de recompensa sea aprobada por mayoría simple del Consejo y se elija al curador, se convertirá en una recompensa activa y la cantidad destinada a su pago se guardará en el Tesoro, destinada únicamente a este fin. Cualquier token holder puede presentar una propuesta de recompensa y establecer una recompensa. De manera similar al mecanismo de propinas, las propuestas de recompensas requieren un depósito calculado como una cuota básica añadida a una cuota de byte por duración de la razón.

Se espera que el curador tenga un buen historial en relación con las cuestiones que la recompensa trata de resolver: por lo menos debe estar bien informado sobre los temas de los que se ocupa la recompensa y mostrar aptitudes o experiencia en la gestión de proyectos. Así pues, se nombran conservadores competentes que aseguran una utilización eficaz del mecanismo de la recompensa.

El curador cierra la recompensa después de que se hayan alcanzado todos los hitos. Este proceso promulga dos pagos retrasados: uno a la dirección del usuario que completó las tareas y otro a la dirección del curador.


De los curadores, las propuestas de recompensas y el papel de los consejos

La introducción de los curadores permite al Consejo extender su autoridad sobre una parte del Tesoro sin una supervisión permanente sobre la forma en que se gastan los fondos. Al seleccionar un curador, la comunidad sugiere un usuario o grupo de usuarios específico (Multisig) para administrar los fondos que sólo pueden utilizarse para pagar el cumplimiento de los objetivos específicos incluidos en la propuesta de recompensa. En este sentido y al aprobar varias recompensas, cada una con un curador diferente, el Consejo está creando virtualmente presupuestos de alto nivel. Si la recompensa es curada por un Multisig, el resultado es similar al de un mini consejo temático: un grupo de usuarios que supervisa la ejecución de tareas sobre un tema específico y recompensa a quienes las completan.

El Tesoro permite muchas recompensas activas y curadores simultáneamente. Este nuevo mecanismo también otorga a los curadores la libertad de trabajar de forma autónoma en la dirección preferida de las tareas con los equipos involucrados, y promulgar el pago después. Para mejorar aún más su trabajo, los curadores pueden pedir al Consejo o a cualquier contribuyente que complemente la recompensa activa para ampliar el trabajo realizado. Se espera que en el futuro puedan dividir la asignación en subrecompensas y trabajar con diferentes equipos según sea necesario.

Sin embargo, se establecen ciertos límites con el objetivo de evitar el mal comportamiento: tanto el Consejo de Kusama como el de Polkadot pueden cancelar cualquier pago durante el período de pago retrasado (el período entre la concesión de la recompensa y la reclamación de la misma) o no asignar al curador los fondos asignados si no cumplen con las expectativas. Después de todo, deben rendir cuentas si desean asumir la responsabilidad de administrar los fondos de la comunidad.

Únete a la comunidad Kusama y haz uso del nuevo mecanismo de gasto de recompensas para el Tesoro

El nuevo mecanismo de gastos está listo para ser utilizado por los token holders que quieran ayudar a los Consejeros a administrar los fondos en beneficio de la comunidad. Únete a las comunidades Kusama y Polkadot y suma tu voz a la asignación del Tesoro. La nueva Extensión de la Recompensa complementa el desafío de la recompensa "Construir Polkadot" en colaboración con Gitcoin, y tiene como objetivo integrar aún más los esfuerzos. Hay muchas maneras de conectarse con las comunidades. Únete a la discusión en los canales de Telegram oficial de Kusama, el grupo de Telegram oficial de Polkadot y Element, o suscríbete al newsletter de Kusama. Aprenda más sobre Kusama y Polkadot en nuestro sitio web y en la Wiki. ¿Quieres unirte al equipo de crecimiento de Kusama y Polkadot? Únete al Programa de Embajadores.


From the blog

Polkadot Ecosystem Ignites 2025: A Year of Unprecedented Decentralization, DeFi Breakthroughs, and Global Builder Momentum

A quarter-by-quarter recap of Polkadot’s 2025 milestones, from record-breaking decentralization and DeFi growth to Polkadot 2.0 and global builder momentum.

Proof of Personhood: How Polkadot proves you're real without KYC

Proof of personhood lets you prove you're a unique human without giving up privacy. Polkadot's Project Individuality uses tattoos and video games to fight bots and enable fair airdrops for millions.

Pudgy Party: The Web3 game that hides the blockchain

Pudgy Party hit 900,000 downloads in six weeks by hiding the blockchain entirely. Built on Mythos Chain, players get custodial wallets and zero gas fees without realizing it. The game proves Web3 gaming works when blockchain infrastructure becomes invisible.

Polkadot at TechCrunch Disrupt 2025: The only blockchain in the room

Polkadot showed up at TechCrunch Disrupt 2025 as the only blockchain sponsor. With nearly 10,000 booth visitors and strong coordination across ecosystem teams, the event proved valuable for positioning Polkadot in Web2 conversations.

Why most blockchains can't handle AI (and what changes that)

Most blockchains can't handle AI's computational demands. High costs, limited speed, and storage constraints require purpose-built modular infrastructure instead.

Onboarding 21,000 users with Nova Shots: What we learned & how we move forward

How do you bring thousands of esports fans onchain without asking them to buy anything first? At three BLAST Counter-Strike events, Nova Wallet onboarded 21,000 new users through free interactive gameplay, processing 2.8 million transfers on Polkadot.

Meet the first cohort: The 5 teams selected for the DeFi Builders Program

Velocity Labs announces 5 teams selected for the DeFi Builders Program Cohort 1, building innovative financial applications on Polkadot Hub.

5 tech outages that prove decentralization can't wait

From AWS to CrowdStrike, major outages are increasing. Discover why centralized infrastructure keeps failing and how decentralization offers a solution.

Real World Assets on Polkadot: Your comprehensive guide to RWA

Real-World Assets bring physical value onto blockchain. Learn what RWAs are, how tokenization works, and why Polkadot is best for RWA projects.

Q3 2025 Polkadot DAO recap: Supply cap, treasury decisions & what's next

Here's what happened in Polkadot governance during Q3 2025: a permanent supply cap, millions in treasury funding decisions, and notable proposal rejections that exposed growing pains in how the DAO evaluates non-technical work.

Building AI on Polkadot: Why centralized compute is the wrong foundation

Build AI on Polkadot with verifiable data, cryptographic privacy, and native interoperability. 90% cost savings, no vendor lock-in, production-ready.

What Does Web3 Music Success Actually Look Like?

The Decentralized Mic brought together builders and investors actively shaping the future of Web3 music to discuss what's working, what's broken, and where the industry is headed next.

xs